首页
关于协会
协会简介
协会领导
组织架构
会员守则
协会章程
会员名单
加入我们
入会须知
入会标准
入会流程
会员权利和义务
入会条件
专业文库
培训交流
市场研究
政策法规
行业动态
公告通知
协会动态
投稿合作
联系我们
当前位置:
首页
>
行业动态
> 《10月1日起实施!住建部发布《装配式内...》首度发布
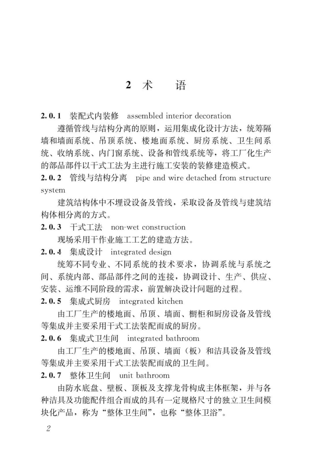
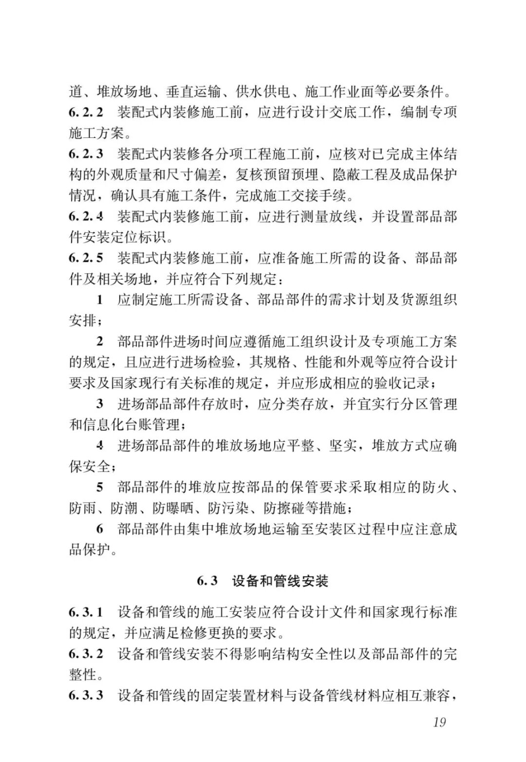
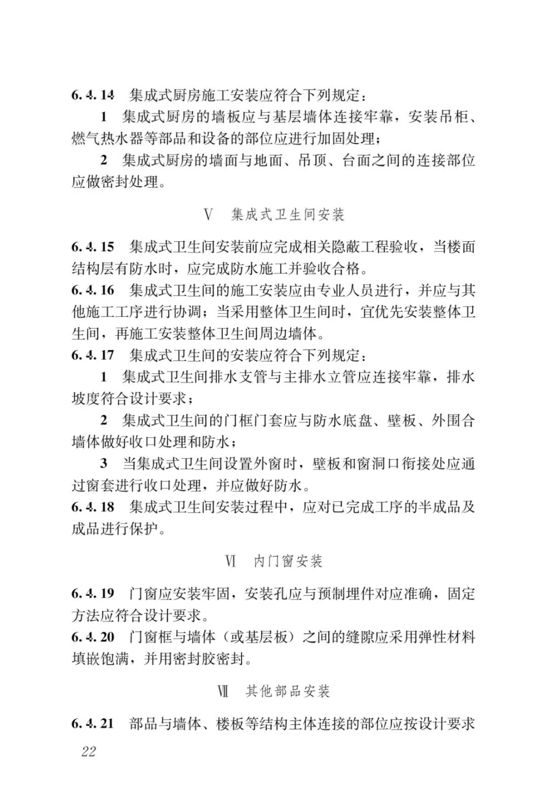
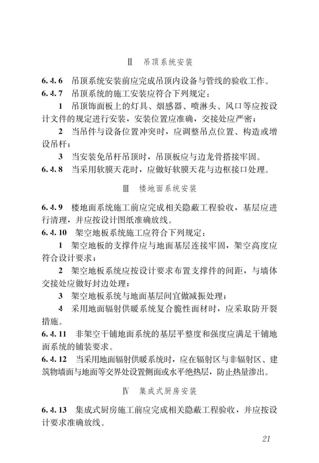
10月1日起实施!住建部发布《装配式内装修技术标准》
信息来源:住房和城乡建设部
近日,住建部发布行业标准《装配式内装修技术标准》的公告。本标准由住房和城乡建设部标准定额研究所组织中国建筑工业出版传媒有限公司出版发行。自2021年10月1日起实施。